"/lib/img/logo.jpg" alt="新葡萄8883官网AMG官网"“健心践行”调研报告喜获省级三等奖
作者:吴子谦 时间:2025-10-22 点击数:
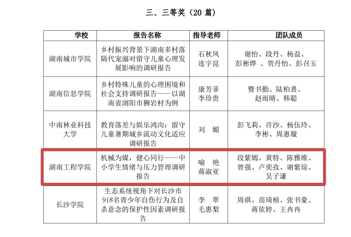
近日,第四届湖南省高校“健心践行”暑期社会实践调研报告评选结果公布。"/lib/img/logo.jpg" alt="新葡萄8883官网AMG官网"提交的《机械为媒,健心同行——中小学生情绪与压力管理调研报告》荣获三等奖。
该报告创新采用“工科跨界”视角,将机械工程中的齿轮联动、连杆传动等概念,转化为理解情绪互动与压力应对的生动比喻。实践团于2025年暑期深入湘潭市曙光社区,开展为期两个月的调研,并设计“心理机器运转状态”问卷,开发《情绪调节机械手册》等工具,组织“齿轮抱抱团”等特色活动,使抽象心理知识更贴合青少年认知特点。
此次获奖展现了学院推动学科融合、服务社会的实践成果。学院将持续优化“机械心育”内容体系,推广实践成果,为青少年心理健康教育贡献“机械智慧”。



(审核:黄先威 李欣 喻艳)